近日,我省發布了《山西省2025年普通高等學校招生考試和錄取工作方案》(以下簡稱《考試和錄取工作方案》)?,F就相關內容解讀如下:
1.制定《考試和錄取工作方案》背景和目的是什么?
山西省為第五批高考綜合改革省份,根據《國務院關于深化考試招生制度改革的實施意見》(國發〔2014〕35號)、《國務院辦公廳關于新時代推進普通高中育人方式改革的指導意見》(國辦發〔2019〕29號)和《山西省人民政府關于印發〈山西省深化普通高等學??荚囌猩C合改革實施方案〉的通知》(晉政發〔2022〕15號)精神以及教育部有關規定,我省從2022年秋季入學的普通高中一年級學生開始,實行基于統一高考和高中學業水平考試成績、參考綜合素質評價的普通高校考試招生模式;2025年起,普通高校按照新的考試招生模式錄取新生。在充分借鑒了第三批、四批改革省份經驗做法的基礎上,按照有利于促進學生健康發展、有利于高??茖W選拔人才、有利于維護社會公平的原則,結合我省實際,制定了《2025年普通高校招生考試和錄取工作方案》。該方案對高考改革中考試安排、成績組成、批次設置、投檔辦法、計劃編制、志愿填報、劃線辦法等考生和社會關注的主要內容進行了明確,是指導我省高考改革順利落地的一個重點文件。
2.我省2025年普通高校招生考試模式和科目是什么?
我省普通高考實行“3+1+2”模式,“3”為語文、數學、外語(英語、俄語、日語、法語、德語、西班牙語中的一種,含聽力)3門普通高等學校招生全國統一考試(以下簡稱全國統考)科目,“1”為物理或歷史2門普通高中學業水平選擇性考試(以下簡稱選考)科目中的1門,“2”為思想政治、地理、化學、生物學4門選考科目中的2門。全國統考科目由教育部命題,選考科目由我省自主命題。
考生在語文、數學、外語三門統考科目的基礎上,在物理、歷史兩門首選科目中須選擇其中1科報考,在思想政治、地理、化學、生物學四門課程中須再任選2科報考。
在“3+1+2”的模式下組織考試招生,共有12種組合,擴大了考生的選擇面,促進了考生個人愛好、興趣、特長發展,增強了考生的學習動力,體現了以人為本、學其所好、考其所長的原則,更加符合教育發展規律和人才成長規律。
3.考生報考科類有哪些?
高考改革后,考生報考科類分為物理科目組普通類、歷史科目組普通類、物理科目組藝術類、歷史科目組藝術類、物理科目組體育類、歷史科目組體育類,單獨招生考試(高等職業院校單獨招生、運動訓練、武術與民族傳統體育專業單獨招生、職教師資單獨招生、殘障考生單獨招生、消防救援人員單獨招生、保送生以及特殊拔尖人才選拔試點等)七個科類,考生報名時只能選報其中的一類。
4.我省2025年高考時間如何安排?
我省2025年高考時間安排在6月7日—9日。其中,全國統一考試科目語文考試時長為150分鐘,數學、外語(含聽力)考試時長均為120分鐘,選考科目每科考試時長均為75分鐘。具體考試時間安排見下表。

? 5.我省2025年考生成績是如何構成的?
(1)文化總成績
考生文化總成績由3門全國統考科目成績和3門選考科目成績組成,滿分750分。其中,全國統考科目每門滿分150分、選考科目每門滿分100分。語文、數學、外語(聽力不計入總成績)、物理、歷史科目以卷面原始成績計入考生文化總成績;思想政治、地理、化學、生物學科目以等級轉換分數計入考生文化總成績。
(2)體育類、藝術類專業成績
體育類專業成績滿分為100分;音樂、舞蹈、表(導)演、播音與主持、美術與設計、書法等6個類別專業省級統考成績滿分均為300分。戲曲類省際聯考專業成績按照教育部相關要求執行。
(3)體育類綜合成績
體育類綜合成績=高考總成績×40%+(專業成績×7.5)×60%(保留兩位小數)。
(4)藝術類綜合成績
藝術類綜合成績=高考總成績×50%+(專業省級統考成績×2.5)×50%(保留兩位小數)。
6.為什么再選科目思想政治、地理、化學、生物學考試成績要實行等級賦分后計入文化總成績?
2025年改革后,高考招生錄取按照物理、歷史兩個類別分列招生計劃、分別劃線、分別投檔錄取,首選科目相同的考生將使用同一試卷,考試群體相同,成績具有可比性,因此使用原始分計入文化總成績。但由于再選科目思想政治、地理、化學、生物學試題難度差異和報考相應科目的考生群體不同,選考科目的原始分不具有可比性。例如:小王和小李兩個同學首選科目都選擇了物理,小王再選科目選擇了化學和生物學,小李選擇了化學和地理,如果小王的生物學考了90分,小李的地理考了80分,不能簡單地說小王成績比小李更好,因為這兩個科目不同,試題難易程度可能不同,選考人數也可能不同,若簡單將他們各科成績相加計入文化總成績并進行比較,既不科學也不公平。為了解決這個問題,就需要等級賦分,即需要將不同科目的原始分按照一定規則通過轉換得到等級分(轉換后考生選考科目成績排隊順序與原始分排隊順序保持不變),以解決再選科目的原始分不具有可比性的問題,讓選擇不同高考科目的考生能夠公平參加高考招生錄取,最大程度地保證高考的科學性和公正性。
7.等級賦分的規則是什么?
(1)適用科目
再選科目化學、生物學、思想政治、地理以等級轉換分計入考生文化總成績。
(2)轉換規則
某一選考再選科目的考生成績,轉換時賦分起點為30分,滿分100分。具體轉換步驟如下:

第一步,將該科目考生卷面原始分從高到低依次按照15%、35%、35%、13%和2%的比例劃分為A、B、C、D、E共5個等級,考生的原始分轉換成等級。缺考、零分考生人數不計入轉換基數,違規或作弊考生計入轉換基數,但轉換后的成績按零分計。
第二步,將A至E五個等級內的考生原始分,按照等比例轉換規則,轉換到100~86,85~71,70~56,55~41和40~30五個分數區間,根據轉換公式計算,四舍五入取整數得到考生的等級轉換分。轉換后的成績一分一檔,考生排序不變。

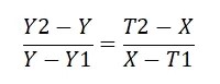
其中:
Y1、Y2分別表示某個等級所對應卷面原始分區間的下限和上限;
T1、T2分別表示相應等級的等級轉換分數區間的下限和上限;
Y表示相應等級內某考生的卷面原始分;
X表示相應等級內某考生的等級轉換分數。
(3)轉換示例

假設一個同學思想政治原始成績為75分,在所有選政治的考生中排在前20%,具體成績分布如圖。
第一步,將該科目所有考生原始分從高到低進行排序,按照規定的等級比例該考生被劃定為B等級,該科目B等級原始分區間為61-82(僅是示例,實際各科目各等級原始分區間不固定),即Y1、Y2分別為61和82;
第二步,根據分數轉換參數設置,將B等級內該考生的原始分,依照等比例轉換方法,轉換到71-85區間,即T1、T2分別為71和85,依據轉換公式,該考生思想政治科目等級轉換分為:
圖4
解得,X≈80(四舍五入取整),即該考生思想政治科目等級轉換分為80分。
8.2025年高考招生計劃如何編制?
我省普通高校招生類別分為普通類、藝術類、體育類。普通類招生計劃按照首選歷史、物理科目組合分別編制,藝術類和體育類招生計劃不分首選歷史、物理科目組合,統一按藝術類或體育類編制。
招生院校根據經濟社會發展的需要和對人才需求的分析、預測,結合自身辦學條件、培養要求和畢業生就業情況等,按照教育部和我省有關計劃編制原則和要求,以“院校+專業組”(即院校專業組)模式編制招生計劃。
招生院校可設置一個或多個院校專業組,每個院校專業組內可包含一個或多個專業(或專業類,簡稱專業,下同)。同一招生院校,選考科目要求相同的專業可以設在同一個院校專業組內招生,也可以分設在不同的院校專業組內招生,選考科目要求不同的專業不能設在同一個院校專業組內招生。同一院校專業組內各專業計劃屬性、生源范圍、考生資格、其他特殊要求等須保持一致。
國家專項計劃、地方專項計劃、中外合作辦學、預科班、國家公費師范生、地方公費師范生、優師專項、農村訂單定向免費醫學生、公費農科生、文物全科人才以及對身體條件、外語口試等有特殊要求的專業須單獨設置專業組。
9.普通類錄取控制分數線是如何劃定的?
普通類本科、??疲ǜ呗殻╀浫】刂品謹稻€按照首選歷史、物理科目組合相應本科、??疲ǜ呗殻哟握猩媱澓涂忌呖伎偝煽儯ǜ呖伎偝煽優槲幕偝煽兣c政策性照顧加分之和),分別劃定。
特殊類型錄取控制分數線按照首選歷史、物理科目組合分別劃定,可用于強基計劃、高校專項計劃、高校綜合評價、文物全科人才、軍隊院校的軍事類專業、空軍海軍招飛等部分特殊類型招生。特殊類型控制分數線按照首選歷史、物理科目組合本科招生計劃數等綜合因素分別劃定。
高水平運動隊招生按照教育部有關規定執行;民航飛行技術專業的分數線按照教育部、中國民用航空局有關規定執行。
10.藝術類錄取控制分數線是如何劃定的?
根據藝術類各科類考生高考總成績、專業省級統考成績和相應本科、??疲ǜ呗殻哟握猩媱澋染C合因素,分別劃定藝術類各類別本科、??疲ǜ呗殻┪幕煽冧浫】刂品謹稻€和專業省級統考成績錄取控制分數線。其中,藝術類本科、??疲ǜ呗殻┪幕煽冧浫】刂品謹稻€以普通類本科、專科(高職)錄取控制分數線為基數,按有關規定分別劃定。
藝術類專業??肌蚯愂‰H聯考成績要求按照教育部相關規定執行。
11.體育類錄取控制分數線是如何劃定的?
根據體育類考生高考總成績、專業成績和相應本科、??疲ǜ呗殻哟握猩媱澋染C合因素,分別劃定體育類本科、??疲ǜ呗殻┪幕煽冧浫】刂品謹稻€和專業成績錄取控制分數線。其中,體育類本科、專科(高職)文化成績錄取控制分數線以普通類本科、??疲ǜ呗殻╀浫】刂品謹稻€為基數,參照考生成績、招生計劃等因素,分別劃定。
12.什么是特殊類型控制分數線、藝術類校考資格線?
特殊類型錄取控制分數線按照首選歷史、物理科目組合分別劃定,可用于強基計劃、高校專項計劃、高校綜合評價、文物全科人才、軍隊院校的軍事類專業、空軍海軍招飛等部分特殊類型招生。特殊類型錄取控制分數線按照首選歷史、物理科目組合本科招生計劃數等綜合因素分別劃定。相關招生院校按照高校的招生章程和不同的招生類型,由院校決定特殊類型控制分數線的使用辦法。
藝術類各專業省級統考結束后,根據專業省級統考成績、綜合生源等情況分類別劃定??假Y格線,與專業統考成績一并公布??忌鷮I統考成績達到我省相應類別??假Y格線后,方可按招生院校報考條件和有關規定報名參加專業校考。
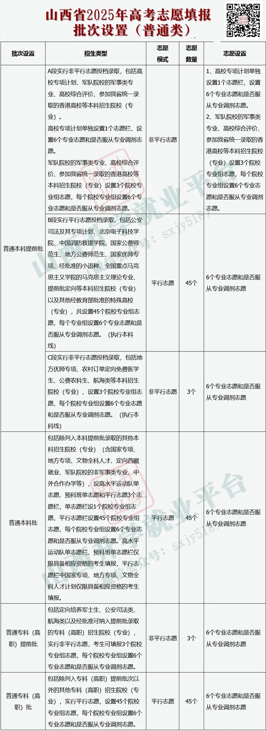
13.2025年高考錄取普通類批次和志愿如何設置?
普通類共設置4個批次,包括普通本科提前批、普通本科批、普通??疲ǜ呗殻┨崆芭?、普通??疲ǜ呗殻┡?。
(1)普通本科提前批
普通本科提前批分為A、B、C三段,招生院校(專業)為教育部批準可納入提前批錄取的本科院校(專業)。
A段實行非平行志愿投檔錄取,包括高校專項計劃、軍隊院校的軍事類專業、高校綜合評價、參加我省統一錄取的香港高校等本科招生院校(專業)。
高校專項計劃單獨設置1個志愿欄,設置6個專業志愿和是否服從專業調劑志愿。軍隊院校的軍事類專業、高校綜合評價、參加我省統一錄取的香港高校等本科招生院校(專業)設置3個院校專業組志愿,每個院校專業組設置6個專業志愿和是否服從專業調劑志愿。
B段實行平行志愿投檔錄取,包括公安司法及其專項計劃、北京電子科技學院、中國消防救援學院,國家公費師范生、地方公費師范生、國家優師專項、經批準的小語種、全國重點馬克思主義學院的馬克思主義理論專業、提前批定向等本科招生院校(專業)以及其他經教育部批準的特殊高校(專業),共設置45個院校專業組志愿,每個院校專業組設置6個專業志愿和是否服從專業調劑志愿。
C段實行非平行志愿投檔錄取,包括地方優師專項、農村訂單定向免費醫學生、公費農科生、航海類等本科招生院校(專業),設置3個院校專業組志愿,每個院校專業組設置6個專業志愿和是否服從專業調劑志愿。
(2)普通本科批
包括除列入本科提前批錄取的其他本科招生院校(專業)(含國家專項、地方專項、文物全科人才、定向西藏就業、軍隊院校的非軍事類專業、中外合作辦學等),設高水平運動隊單志愿、預科班單志愿和平行志愿3個志愿欄,單志愿欄設1個院校專業組志愿,平行志愿欄設置45個院校專業組志愿,每個院校專業組設置6個專業志愿和是否服從專業調劑志愿。高水平運動隊單志愿欄、預科班單志愿欄僅限具備相應資格的考生填報,平行志愿欄中國家專項、地方專項、文物全科人才計劃僅限具備相應資格的考生填報。
(3)普通專科(高職)提前批
包括定向培養軍士生、公安司法類、航海類以及經批準可納入提前批錄取的專科(高職)招生院校(專業),實行非平行志愿,考生可填報3個院校專業組志愿,每個院校專業組設置6個專業志愿和是否服從專業調劑志愿。
(4)普通專科(高職)批
包括除列入??疲ǜ呗殻┨崆芭我酝獾钠渌麑?疲ǜ呗殻┱猩盒#▽I),實行平行志愿,設置45個院校專業組志愿,每個院校專業組設置6個專業志愿和是否服從專業調劑志愿。

強基計劃安排在普通本科提前批次開始前投檔錄取。
強基計劃、拔尖創新人才、保送生、運動訓練、武術與民族傳統體育單獨招生、消防單獨招生、職教師資單獨招生、殘障考生單獨招生、港澳高校單獨招生、飛行技術招生等按照相關規定錄取。
14.2025年高考錄取藝術類批次和志愿如何設置?
藝術類共設置4個批次,包括藝術本科提前批、藝術本科批、藝術專科(高職)提前批、藝術??疲ǜ呗殻┡?。
(1)藝術本科提前批:包括經批準的藝術類校考、戲曲類省際聯考等本科招生院校(專業),實行非平行志愿,設置1個院校專業組志愿,每個院校專業組設置6個專業志愿和是否服從專業調劑志愿。
(2)藝術本科批:包括藝術本科提前批外的其他使用我省藝術類專業省級統考成績進行錄取的藝術類本科專業(包括公費師范生),實行平行志愿,設置45個院校專業組志愿,每個院校專業組設置6個專業志愿和是否服從專業調劑志愿。
(3)藝術專科(高職)提前批:使用戲曲類省際聯考成績進行錄取的藝術類專科(高職)招生院校(專業),實行非平行志愿,設置1個院校專業組志愿,每個院校專業組設置6個專業志愿和是否服從專業調劑志愿。
(4)藝術??疲ǜ呗殻┡?/span>包括使用我省藝術類專業省級統考成績進行錄取的藝術類??疲ǜ呗殻I,實行平行志愿,設置45個院校專業組志愿,每個院校專業組設置6個專業志愿和是否服從專業調劑志愿。

15.2025年高考錄取體育類批次和志愿如何設置?
體育類共設置2個批次,包括體育本科批、體育專科(高職)批。
(1)體育本科批:包括使用我省體育類專業成績進行錄取的體育類本科專業,實行平行志愿,設置45個院校專業組志愿,每個院校專業組設置6個專業志愿和是否服從專業調劑志愿。
(2)體育??疲ǜ呗殻┡?/span>包括使用我省體育類專業成績進行錄取的體育類??疲ǜ呗殻I,實行平行志愿,設置45個院校專業組志愿,每個院校專業組設置6個專業志愿和是否服從專業調劑志愿。

? 16.如何理解“院校專業組”志愿模式?
“院校專業組”指的是某一高校對考生選考科目要求相同的專業的組合。一所高校可設置1個或多個院校專業組,每個院校專業組內可包含數量不等的專業。同一招生院校,選考科目要求相同的專業可以設在同一個院校專業組內招生,也可以分設在不同的院校專業組內招生,選考科目要求不同的專業不能設在同一個院校專業組內招生。
例如:“A大學專業組4”選考科目要求首選科目為物理,再選科目不限,包括通信工程等若干專業;“A大學專業組5”選考科目要求首選科目為物理,再選科目為化學和生物,包括臨床醫學等若干專業。如考生選考科目為物理、化學和生物,該生擬報考A大學通信工程和臨床醫學兩個專業,則要占用兩個志愿欄,一個志愿欄填報“A大學專業組4”的通信工程專業,另一個志愿欄填報“A大學專業組5”的臨床醫學專業。
17.普通高校錄取類為什么不再區分一本、二本?
《國務院關于深化考試招生制度改革的實施意見》明確提出要“創造條件逐步取消高校招生錄取批次”。合并本科批次,體現了國家改革的總體方向,能夠更好滿足高校、考生及社會發展需要。
從高校的角度考慮。有利于更好地發揮高校辦學主體作用,激勵高校注重內涵發展,發揮自身優勢,專注特色專業人才培養,進而提升高校辦學水平和核心競爭力。
從考生的角度考慮。有利于進一步增加考生選擇范圍,引導考生結合個人志向、學科興趣、個性特長,更理性地選擇自己比較心儀的學校和專業,促進考生健康成才成長。
從高中的角度考慮。有利于高中學校破除盲目追求“一本升學率”,促進高中學校更好地立足校情,明確定位,創建校本特色。
從社會的角度考慮。有利于扭轉簡單用錄取批次評價不同類型高校的片面導向,有利于促進高校畢業生平等就業,推動高等教育公平發展。
18.2025年高考志愿設置、填報與改革前有什么不同?
一是志愿單位的變化。改革前以“院?!睘橹驹柑顖髥挝?,1所院校即為1個志愿,按“1所院校+多個專業”的方式進行志愿填報,在院校內選擇專業志愿和是否服從專業調劑。改革后以“院校專業組”為志愿填報單位,1個院校專業組即為1個志愿,按“院校專業組+專業(類)”的方式進行志愿填報,在“院校專業組”內選擇專業志愿和是否服從專業調劑。
二是平行志愿數量的變化。改革前,實行平行志愿投檔的批次設置8個院校志愿。改革后,院校專業組平行志愿設置均為45個??傮w來看,增加了平行志愿數量,提高了考生的選擇性。
三是填報要求的變化。改革前,考生按照自己所報考的科類填報相應的院校志愿。改革后,在填報志愿時,由于增加了院校選考科目要求,考生須按照院校專業組對應的選考科目要求填報。
19.普通本科提前批B段為何要實行平行志愿?
B段實行平行志愿投檔錄取,包括公安司法及其專項計劃、北京電子科技學院、中國消防救援學院,國家公費師范生、地方公費師范生、國家優師專項、經批準的小語種、全國重點馬克思主義學院的馬克思主義理論專業、提前批定向等本科招生院校(專業)以及其他經教育部批準的特殊高校(專業),共設置45個院校專業組志愿,每個專業組設置6個專業志愿和是否服從專業調劑志愿。在“院校專業組”志愿模式下,同一批次實行平行志愿,更加尊重考生選擇權利,進一步增加考生被錄取機會,降低填報風險。
20.普通本科提前批A、C段為何要實行非平行志愿?
A段和C段主要是高校專項計劃、軍隊院校的軍事類專業、高校綜合評價、參加我省統一錄取的香港高校等本科招生院校(專業),地方優師專項、農村訂單定向免費醫學生、公費農科生、航海類等本科招生院校(專業),由于院校體檢要求和標準不一致、生源所在地招生、有資格要求等原因,無法實行平行志愿,采取非平行志愿方式錄取。
21.填報志愿時,考生選考科目如何對應高校選考要求?
高校依據教育部有關要求,提出本校招生專業(類)的選考科目要求,考生應對照高校招生專業(類)的選考科目要求,精準報考。
?。ㄒ唬┢胀?/span>
1.選考物理的考生只能填報物理科目組合下的院校和專業,選考歷史的考生只能填報歷史科目組合下的院校和專業;
2.沒有再選科目要求的,符合首選科目要求的考生均可報考;
3.提出1門再選科目要求的,考生必須選考該科目方可報考。如某校某專業對化學科目提出要求,符合首選科目要求且選考化學的考生才能報考;
4.提出2門再選科目要求的,考生須同時選考這2門科目方可報考。如某校某專業對化學和生物學科目提出要求,符合首選科目要求且同時選考化學和生物學科目的考生才能報考。
(二)藝術類
藝術類考生在填報志愿時,原則上不分首選歷史、物理科目進行填報(個別院校有選科要求的,按照院校設置的選科要求填報)。
?。ㄈw育類
體育類考生在填報志愿時,原則上不分首選歷史、物理科目進行填報(個別院校有選科要求的,按照院校設置的選科要求填報)。
考生可通過志愿填報指南、山西招生考試網、招生院校官網等渠道,查詢各招生院校專業的選考科目要求。
22.如何查詢考生位次信息、往年錄取情況等參考數據,合理填報志愿?
為方便考生合理填報志愿,山西招生考試網將公布2025年考生成績統計信息和往年在晉招生院校投檔最低分等信息。
志愿填報期間,山西招生考試網將向考生提供高考志愿填報輔助服務。
23.志愿填報的相關要求是什么?
(1)填報安排。志愿填報安排在高考成績公布后進行。采取不同批次分段填報志愿的方式。
第一段:藝術本科提前批、普通本科提前批(A、B、C段);
第二段:藝術本科批、體育本科批、普通本科批;
第三段:藝術專科(高職)提前批、普通??疲ǜ呗殻┨崆芭?;
第四段:藝術??疲ǜ呗殻┡?、體育??疲ǜ呗殻┡⑵胀▽?疲ǜ呗殻┡?。
(2)填報方式。實行網上填報志愿,考生在規定時間內登錄指定網站及志愿填報系統完成填報。
考生填報志愿前,應充分了解所填報高校招生章程相關規定,因不符合相關要求未被錄取的,責任由考生本人承擔。
(3)征集志愿
未完成的招生計劃向符合條件的考生公開征集志愿,征集志愿辦法根據實際情況另行規定。
24.藝術類、體育類考生能否兼報普通類志愿?
投檔錄取順序為藝術本科提前批、普通本科提前批(A、B、C段)、藝術本科批、體育本科批、普通本科批、藝術??疲ǜ呗殻┨崆芭?、普通??疲ǜ呗殻┨崆芭?、藝術??疲ǜ呗殻┡?、體育??疲ǜ呗殻┡⑵胀▽?疲ǜ呗殻┡?。
符合條件的藝術類、體育類考生可以兼報普通類志愿。
25.2025年投檔錄取規則有什么變化?
2025年,我省普通高校招生依據全國統考科目和選考科目成績,參考高中階段綜合素質評價,擇優錄取考生。普通類按照首選歷史、物理科目組合,分別投檔錄?。凰囆g類、體育類統一投檔錄取,不區分首選科目。普通類考生以高考總成績進行排序確定投檔位次,藝術類考生(本科提前批、專科提前批除外)以綜合成績進行排序確定投檔位次,體育類考生以綜合成績進行排序確定投檔位次。
與改革前相比,主要變化為:
(1)由投檔到院校變為投檔到院校專業組。
(2)專業調劑范圍不同。專業服從調劑志愿改革前是指可在同一招生院校內的專業間進行調劑,2025年只能在同一個院校專業組內的專業間進行專業調劑。
26.考生填報志愿時應注意哪些事項?
(1)填報志愿時,符合條件的藝術類、體育類考生可兼報普通類志愿;藝術類和體育類考生之間不得兼報。
(2)考生填報志愿須符合所填高校招生計劃類別及專業(類)的選考科目要求。普通類按物理科目組合編制的招生專業,僅限首選科目為物理的考生填報;按歷史科目組合編制的招生專業,僅限首選科目為歷史的考生填報。藝術類、體育類的招生專業,考生填報時不限首選科目。
(3)考生填報軍隊院校、公安司法院校、北京電子科技學院、中國消防救援學院、定向培養軍士生等院校專業志愿需參加相應的政治考核(考察)、面試、體檢(軍檢)、體能測評(試)等,合格后才具備投檔資格;填報藝術類、體育類專業志愿的考生高考總成績和專業成績均應達到相應的錄取控制分數線;填報國家專項計劃、地方專項計劃、高校專項計劃、農村訂單定向免費醫學生、文物全科人才、公費農科生、地方公費師范生、地方優師專項計劃、高水平運動隊、預科班等專業志愿的考生須具備相應的報考資格;填報高校專項計劃、綜合評價招生、高水平運動隊等專業志愿的考生須經過相應測試選拔程序和資格公示。
(4)考生填報志愿前,應充分了解所填報高校招生章程相關規定,因不符合相關要求未被錄取的,責任由考生本人承擔。
(5)按照教育部規定,往年被專項計劃錄取后放棄入學資格或退學的考生,不再具有專項計劃錄取資格。
(6)志愿填報安排在高考成績公布后進行。考生在規定時間內登錄指定網站及志愿填報系統完成填報。
27.投檔辦法是什么?
我省普通高等學校招生普通類按照首選歷史、物理科目組合,分別投檔;藝術類、體育類不區分首選科目統一投檔。
投檔錄取順序為藝術本科提前批、普通本科提前批(A、B、C段)、藝術本科批、體育本科批、普通本科批、藝術??疲ǜ呗殻┨崆芭⑵胀▽?疲ǜ呗殻┨崆芭?、藝術??疲ǜ呗殻┡?、體育專科(高職)批、普通??疲ǜ呗殻┡娀媱澰谒信吻疤崆颁浫?,已經被強基計劃錄取的考生,不再參加后續高考志愿的投檔錄取工作。
1.投檔模式分為非平行志愿和平行志愿兩種。
(1)非平行志愿
普通類依據“根據志愿,從高分到低分,按比例投檔”的原則,按照考生投檔排序位次和高校確定的調檔比例進行投檔,調檔比例原則上控制在120%以內,凡投檔數按比例計算不是整數的,向下取整。
按照有關規定,將提前批藝術類中高考總成績、省級統考成績(戲曲類使用省際聯考成績)及??汲煽兙蠗l件的生源提供給招生院校,招生院校按照有關規定和要求錄取。
(2)平行志愿
依據“考生之間,分數優先;考生志愿,遵循順序”的原則,按照考生投檔排序位次和高校確定的調檔比例進行投檔。凡投檔數按比例計算不是整數的,向下取整。
2.按照教育部規定,往年被面向脫貧地區專項計劃錄取后放棄入學資格或退學的考生,不再具有面向脫貧地區專項計劃錄取資格。
3.已經錄取的考生不再參加后續志愿投檔錄取。
4.所有高考加分項目及分值均不得用于高校不安排分省招生計劃的藝術類專業、高水平運動隊、高校專項計劃等招生項目。
28.投檔時,考生總成績相同時如何排序?
(1)普通類
普通類考生根據考生高考總成績排序,如考生高考總成績相同時按以下規則排序:依次按考生語文數學兩科之和、語文或數學單科最高成績、外語單科成績、首選科目單科成績、再選科目單科最高成績、再選科目單科次高成績由高到低排序。
(2)藝術類
使用省級統考成績作為專業成績錄取的藝術類專業,在考生高考總成績、省級統考專業成績分別達到我省當年錄取控制分數線的前提下,根據考生綜合成績排序??忌C合成績相同時,按照高考總成績進行排序,排序規則按普通類同分排序規則依次比較,由高到低排序。
綜合成績計算公式如下:
藝術類綜合成績=高考總成績×50%+(專業省級統考成績×2.5)×50%(保留兩位小數)。綜合成績滿分750分。
備注:藝術類專業省級統考成績滿分均為300分。
藝術類校考、戲曲聯考的考生排序規則按照招生院校的相關要求執行。
(3)體育類
在考生高考總成績、專業成績分別達到我省當年錄取控制分數線的前提下,根據考生綜合成績排序??忌C合成績相同時,按照高考總成績進行排序,排序規則按普通類同分排序規則依次比較,由高到低排序。
綜合成績計算公式如下:
體育類綜合成績=高考總成績×40%+(專業成績×7.5)×60%(保留兩位小數)。綜合成績滿分750分。
備注:體育專業成績滿分100分。
29.高校錄取時,普通高中學生綜合素質評價檔案如何使用?
我省2025年普通高校錄取時,將普通高中學生綜合素質評價檔案提供給高校,作為高校錄取的重要參考,其具體使用辦法由高校在招生章程中向社會公布。
來源:山西升學就業平臺